扫码到手机上查看
或分享到朋友圈和好友
首页
学校概况
学校简介
学校领导
校园风采
学校荣誉
党团建设
党建动态
群团工作
文明创建
党务公开
教育教学
教学工作
人培方案
教学成果奖
课题研究
三全育人
技能竞赛
培训鉴定
家校共育
校务公开
规章制度
招聘专栏
通告公示
校园生活
最美校园
缤纷校园
学生就业
就业指导
就业信息
招生
招生资讯
专业介绍
系列报道
首页
网络文化活动专题
网络安全
国家网络安全教育周——这份网络安全知识手册,快来学习吧!
信息来源:
学生科
发布人:
黄爱爱
发布日期:
2024-09-10
浏览次数:
192
2024年国家网络安全教育周将于9月9日至9月15日在全国范围内举行!今年的主题为“网络安全为人民,网络安全靠人民”。在我们享受互联网带来的便利的同时,必须时刻警惕网络背后潜藏的巨大安全隐患,比如电信网络诈骗、个人信息泄露、网络谣言以及恶意软件等。让我们携手学习网络安全知识手册,增强网络安全意识,预防网络安全风险,共同构筑坚实的网络安全防线。
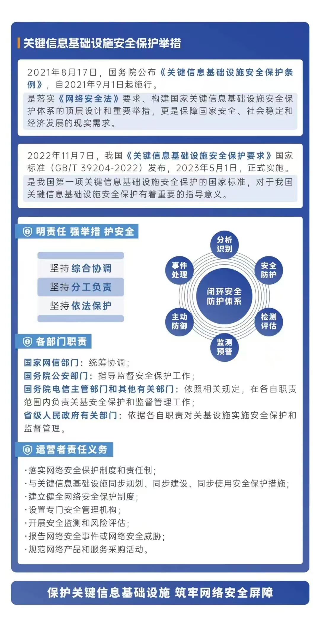
★关键信息基础设施网络安全保护
★数据安全
★个人信息保护
★网络安全教育技术产业融合发展
★电信网络诈骗
★人工智能安全
家校携手织密网 网络安全筑屏障——福建建筑学校开展国家网络安全宣传周系列活动
筑牢网络安全防线 构建和谐美好校园
扫一扫加入
福建建筑学校微信